Super Haber
İstanbul
  • Adana
  • Adıyaman
  • Afyonkarahisar
  • Ağrı
  • Amasya
  • Ankara
  • Antalya
  • Artvin
  • Aydın
  • Balıkesir
  • Bilecik
  • Bingöl
  • Bitlis
  • Bolu
  • Burdur
  • Bursa
  • Çanakkale
  • Çankırı
  • Çorum
  • Denizli
  • Diyarbakır
  • Edirne
  • Elazığ
  • Erzincan
  • Erzurum
  • Eskişehir
  • Gaziantep
  • Giresun
  • Gümüşhane
  • Hakkari
  • Hatay
  • Isparta
  • Mersin
  • İstanbul
  • İzmir
  • Kars
  • Kastamonu
  • Kayseri
  • Kırklareli
  • Kırşehir
  • Kocaeli
  • Konya
  • Kütahya
  • Malatya
  • Manisa
  • Kahramanmaraş
  • Mardin
  • Muğla
  • Muş
  • Nevşehir
  • Niğde
  • Ordu
  • Rize
  • Sakarya
  • Samsun
  • Siirt
  • Sinop
  • Sivas
  • Tekirdağ
  • Tokat
  • Trabzon
  • Tunceli
  • Şanlıurfa
  • Uşak
  • Van
  • Yozgat
  • Zonguldak
  • Aksaray
  • Bayburt
  • Karaman
  • Kırıkkale
  • Batman
  • Şırnak
  • Bartın
  • Ardahan
  • Iğdır
  • Yalova
  • Karabük
  • Kilis
  • Osmaniye
  • Düzce
17 °
Son Dakika
Gündem
Ekonomi
Emlak
Otomobil
Kobi
Tarım
Kripto Para
Dünya
Spor
Teknoloji Youtube
    1. Haberler
    2. Foto Galeri
    3. Sağlık
    4. Koronavirüs
    5. Koronavirüsün elektron mikroskopu ile çekilen görüntüsü yayınlandı...
    15.04.2020 19:24 | Güncellenme: 16.11.2022 16:43

    Koronavirüsün elektron mikroskopu ile çekilen görüntüsü yayınlandı...

    Dünyayı kasıp kavuran Koronavirüsün adı ile birlikte sık sık Kovid-19 ismini görüyorsunuz. Peki biliyor musunuz bu iki ismin farklı iki şeyi anlattığını. Koronavirüs olarak ifade ettiğimiz virüsün adı aslında Sars-Cov2. Sürekli kullandığımız Kovid-19 ise bu virüsün oluşturduğu enfeksiyonun adından başka bir şey değil. Ama konumuz bu değil. Konumuz Sars-Cov2 ile ilgili bazı gelişmeler. Virüs elektron mikroskopu ile görüntülendi, genom dizilimi açıklandı ve 3 ayrı tipi olduğu belirlendi...

    Koronavirüsün elektron mikroskopu ile çekilen görüntüsü yayınlandı... - Sayfa 1

    Bu gördüğünüz fotoğraftaki şey dünya üzerinde 2 milyonu aşkın kişiye bulaşan koronavirüs ya da bilimsel adıyla SARSCoV2 'nin transmisyon elektron mikroskobu ile çekilen görüntülerinin renklendirilmiş hali. Fotoğraftaki sarı noktalar Kovid-19 hastalığına yol açan başımaza bela olan virüsten başkası değil. 

    120
    Koronavirüsün elektron mikroskopu ile çekilen görüntüsü yayınlandı... - Sayfa 2

    K

    Sars-cov-2 adlı virüsü kırmızı dokunaçlı gri gövdeli bir toz yumağı olarak tasvir ediyorlar fakat virüsler renksizdir.

    220
    Koronavirüsün elektron mikroskopu ile çekilen görüntüsü yayınlandı... - Sayfa 3

    Bu virüsün boyu 120 nm yani görülebilir ışığın en büyül dalga boyundan 0.000024 cm daha küçük. taramalı elektron mikroskobu yardımı ile siyah beyaz görülebilir.

    320
    Koronavirüsün elektron mikroskopu ile çekilen görüntüsü yayınlandı... - Sayfa 4

    SARS-CoV-2'nun renklendirilmis taramali elektron mikroskobu goruntusu. Altin renginde olanlar virus, diger mavi ve magenta arkaplan hucre kulturundeki insan hucreleri.

    420
    Koronavirüsün elektron mikroskopu ile çekilen görüntüsü yayınlandı... - Sayfa 5

    Hücre yüzeyindeki sarı parçacıklar Sars-cov2 elektronik mikroskop görüntüsü...

    520
    Koronavirüsün elektron mikroskopu ile çekilen görüntüsü yayınlandı... - Sayfa 6

    Kovid-19'a neden olan SARSCoV2 patojeninin sağlıklı hücreye girişi, enfekte edişi, kendini kopyalaması ve hücreden çıkışına ait en detaylı görüntüler elde edildi.

    620
    Koronavirüsün elektron mikroskopu ile çekilen görüntüsü yayınlandı... - Sayfa 7

    Bu gördüğünüz fotoğraftakiler ise tüm dünyanın savaştığı #SARSCoV2'nin genomundan başka bir şey değil.

    Genom numarası: MN908947.3

    Adenin: beyaz
    Guanin: Siyah
    Timin: Mavi
    Sitozin: Kırmızı

    720
    Koronavirüsün elektron mikroskopu ile çekilen görüntüsü yayınlandı... - Sayfa 8

    Bunlarda ülkelere göre Sars-Cov2'nin ülkelere göre genom dizilimleri 

    820
    Koronavirüsün elektron mikroskopu ile çekilen görüntüsü yayınlandı... - Sayfa 9

    Bilim insanları, Kovid-19 pandemisinden sorumlu olan koronavirüsün proteinleri ile insanların proteinleri arasındaki etkileşimleri haritaladı ve hangi proteinlerin SARS-CoV2 tarafından “aktifleştirildiğini” ve “devre dışı bırakıldığını” gösterdi.

    920
    Koronavirüsün elektron mikroskopu ile çekilen görüntüsü yayınlandı... - Sayfa 10

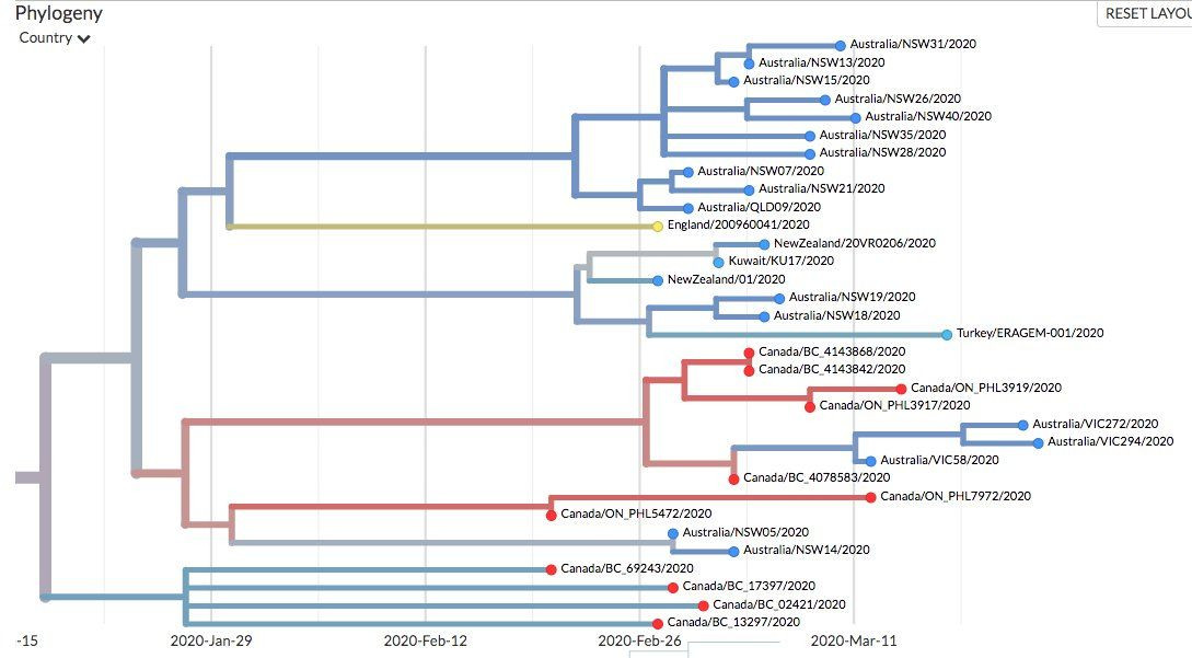
    Türkiye’de elde edilip Sağlık Bakanlığı tarafından dizilenen ilk SARS-CoV-2 genomu yayınlandı. Dizilenen bu genomun dünya üzerinden elde edilmiş diğer SARS-CoV-2 genomları ile ilişkilendirmek ve kökenini belirlemek için evrimsel tarihçe (filogeni) analizi yapıldı.

    1020
    Koronavirüsün elektron mikroskopu ile çekilen görüntüsü yayınlandı... - Sayfa 11

    Türkiye'de kovid-19'a neden olan virüsün genomları üzerinde yapılan incelemeler sonucunda Türkiye'de vakalarda tespit edilen SARS-CoV2 türünün Avustralya ile ilişkili olduğu görüldü. Ama bu Türkiye'de ki tüm virüsler oraya yakın demek anlamına da gelmiyor. Türkiye'de virüs çeşitliliği coğrafik konumu dolayısı ile muhtemelen fazla...

    1120
    Koronavirüsün elektron mikroskopu ile çekilen görüntüsü yayınlandı... - Sayfa 12

    PNAS dergisinde 8 Nisan 2020 tarihinde yayınlanan çalışmada, 160 SARSCoV2 genomunun filogenetik ağ analizini inceleyen yazarlar, amino asit değişiklikleriyle belirlenebilen üç varyant bulduklarını bilim dünyası ile paylaştılar.

    1220
    Koronavirüsün elektron mikroskopu ile çekilen görüntüsü yayınlandı... - Sayfa 13

    Çalışmada A, B ve C olarak adlandırılan varyantların A tipinin yarasa dış grubu koronavirüsü soyuna ait olduğunu belirlendi. A ve C tipi varyantların Doğu Asya dışında, Avrupa ve Amerika’da önemli oranlarda bulunduğu tespit edildi.

    B tipinin ise Doğu Asya’da en en yaygın olan varyant olduğu bildirilirken, soy genomunun B tiplerine dönüşmeden mutasyona uğrayarak Doğu Asya'nın dışına yayıldığı bildirildi. 

    Yazarlar böylelikle, filogenetik ağ analizlerinin henüz belgelenmemiş enfeksiyon rotalarının izini sürmek ve hastalığın dünya çapında tekrarlayan yayılmasını önlemek için kullanılabileceğini göstermiş oldular.

    1320
    Koronavirüsün elektron mikroskopu ile çekilen görüntüsü yayınlandı... - Sayfa 14

    SARS-CoV-2’yi çok ‘sinsi’ yapan özelliklerinden birisi ‘kuluçka’ döneminin uzunluğunun yanı sıra ‘gizli’ döneminin de nispeten kısa olması. Bu sayede ‘Belirtisiz bulaştırma’ dönemi uzuyor ve birçok insan COVID-19'un farkında bile olmadan bulaştırmaya başlıyor

    1420
    Koronavirüsün elektron mikroskopu ile çekilen görüntüsü yayınlandı... - Sayfa 15

    SARS-CoV-2’yi çok ‘sinsi’ yapan özelliklerinden birisi ‘kuluçka’ döneminin uzunluğunun yanı sıra ‘gizli’ döneminin de nispeten kısa olması. Bu sayede ‘Belirtisiz bulaştırma’ dönemi uzuyor ve birçok insan COVID-19'un farkında bile olmadan bulaştırmaya başlıyor

    1520
    Koronavirüsün elektron mikroskopu ile çekilen görüntüsü yayınlandı... - Sayfa 16

    CDC (ABD Hastalık Kontrol ve Korunma Merkezleri), #SARSCoV2'nin R0 değerinin 5.7 olduğunu duyurdu.

    Bilgi: R0 , bir bulaşıcı kişiden bir hastalığı yakalayacak ortalama insan sayısını gösterir.

    1620
    Koronavirüsün elektron mikroskopu ile çekilen görüntüsü yayınlandı... - Sayfa 17

    Tablo, Türkiye'nin, SARS-CoV2 yeni vaka hızı bakımından ABD ve İspanya'dan sonra 14 Nisan itibariyle de Çin'den daha iyi bir gelişme gösterdiğini ortaya koyuyor. Önümüzdeki 1 hafta çok önemli biraz daha özen gösterirsek İngiltere ve Almanya'dan daha iyi duruma da gelebiliriz.

    1720
    Koronavirüsün elektron mikroskopu ile çekilen görüntüsü yayınlandı... - Sayfa 18

    DSÖ'ye göre kovid-19 hastalarında görülen semptomların yüzdeleri ise şöyle:

    Ateş:%88
    Kuru öksürük:%68
    Yorgunluk:%38
    Akciğerlerden balgam/kalın balgam öksürmek:%33
    Nefes darlığı:%19
    Kemik veya eklem ağrısı:%15
    Boğaz ağrısı:%14
    Baş ağrısı:%14
    Titreme:%11
    Bulantı veya kusma:%5
    Tıkalı burun:%5
    İshal:%4
    Kanlı öksürme:%1

    1820
    Koronavirüsün elektron mikroskopu ile çekilen görüntüsü yayınlandı... - Sayfa 19

    New York'ta doğum için hastaneye gelen 8 hastanın birinde asemptomatik SARS-COV2 taşıyıcılığı tespit edilmiş. Bu nedenle test sonuçlanma zamanı çok hızlı olan PCR testlerinin yapılmasının çok önem kazandığı belirtiliyor, özellikle de prevalansın yüksek olduğu yerlerde.

    1920
    Koronavirüsün elektron mikroskopu ile çekilen görüntüsü yayınlandı... - Sayfa 20

    124 hastanın kohort çalışmasında (CHU Lille), ağır obezite (BMI) ≥ 35kg / m2), diyabet ve HTA' (Sağlık teknolojisinden) dan bağımsız olarak SARS Cov2 için yoğun bakım ünitesine başvuran hastalar arasında mekanik ventilasyon ihtiyacını belirgin şekilde arttırmaktadır.

    2020
    SuperHaber
    Gizlilik İlkeleri Çerez Politikası Künye İletişim Hukuka Aykırılık Bildirimi Kullanım Şartları
    © 2025 SuperHaber. Tüm hakları saklıdır. Yazılım, Tasarım ve Sistem Yönetimi: Bilgin Pro iPhone uygulaması Android uygulaması
    • Super Haber

    • Anasayfa
    • Galeri
    • Video
    • Yazarlar
    • Yerel Haberler
    • Kategoriler
    • Gündem
    • Ekonomi
      • Emlak
      • Otomobil
      • Kobi
      • Tarım
      • Kripto para
    • Dünya
    • Spor
    • Magazin
    • Seyahat
    • Yaşam
      • Hava durumu
      • Yemek
      • Astroloji
      • Kim kimdir
      • Rüya tabirleri
      • Ramazan
    • Teknoloji
    • Sağlık
      • Koronavirüs
    • Kültür sanat
      • Tarihte bugün
    • Medya
      • Dizi
      • Reyting
      • Televizyon
    • Eğitim
    • Popüler haberler
      • Alışveriş
      • Sosyal yardımlar
      • Trend
    • Gözden kaçmasın
    • Kurumsal
    • Gizlilik ilkeleri
    • Çerez politikası
    • Künye
    • İletişim
    • Hukuka aykırılık bildirimi
    • Kullanım şartları
    • © 2025 superhaber.com - Tüm hakları saklıdır.